歡迎訪問山東漢麟智能裝備有限公司官方網(wǎng)站!
卡盤 (后卡)
電話: 15315343147 13323277399
郵箱:hljgkp@163.com
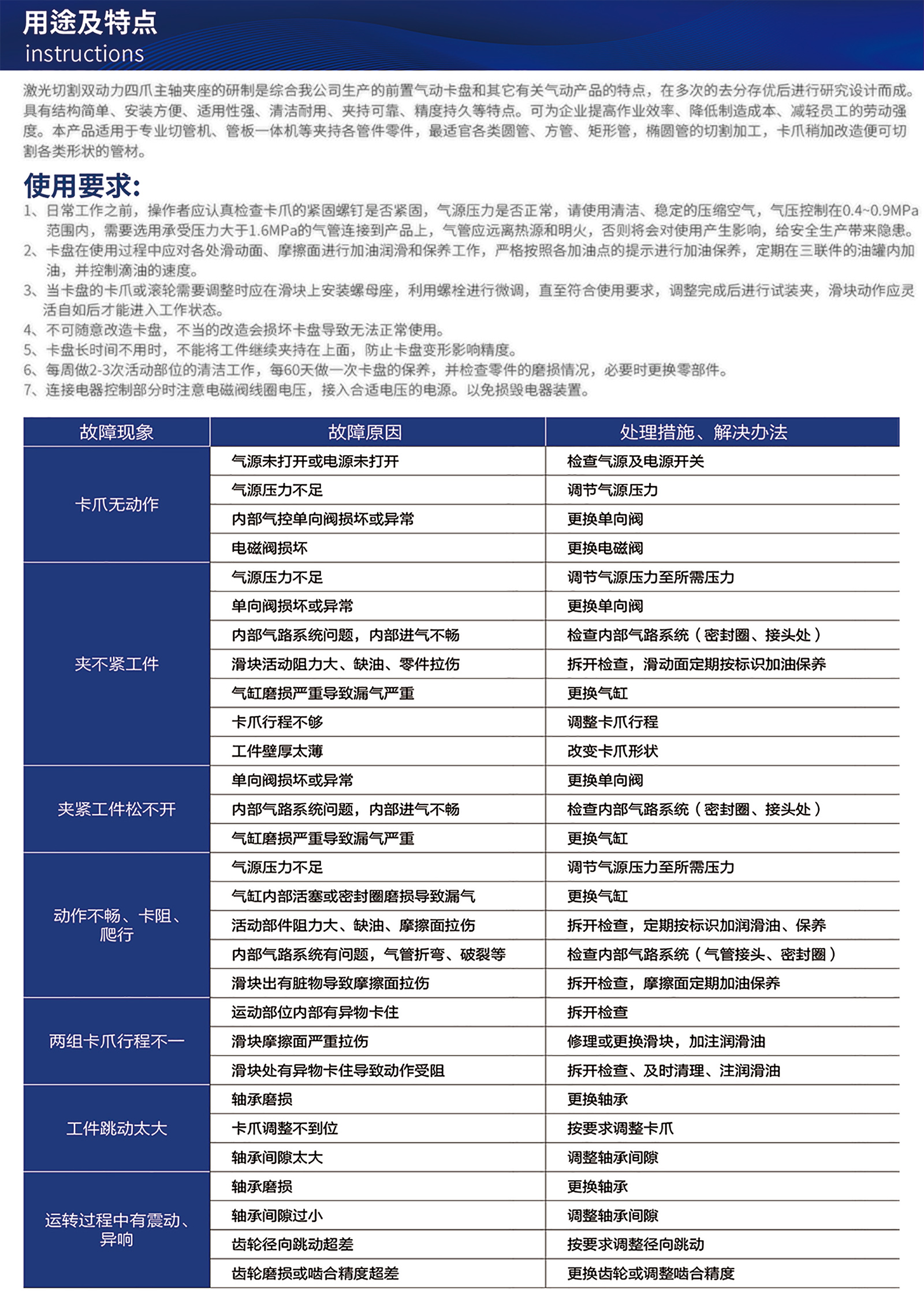
激光切割雙動力四爪主軸夾座的研制是綜合我公司生產的前置氣動卡盤和其它有關氣動產品的特點,在多次的去分存優(yōu)后進行研究設計而成。具有結構簡單、安裝方便、適用性強、清潔耐用、夾持可靠、精度持久等特點。可為企業(yè)提高作業(yè)效率、降低制造成本、減輕員工的勞動強度。本產品適用于專業(yè)切管機、管板一體機等夾持各管件零件,最適官各類圓管、方管、矩形管,橢圓管的切割加工,卡爪稍加改造便可切割各類形狀的管材。
